一 项目介绍
第二轮土地承包到期后再延长30年项目(简称“二轮延包项目”),是党中央为稳定农村土地承包关系、保障农民权益、激发农业活力推出的重大政策,明确第二轮土地承包到期后统一延长30年。
二轮延包项目以《中华人民共和国农村土地承包法》为法律基础,以《第二轮土地承包到期后再延长30年试点工作规程》(农办政改〔2026〕1号)为政策依据,以《农村土地承包经营权调查规程》(NY/T 2537-2014)为技术标准,严格遵循“大稳定、小调整”原则,确保绝大多数农户承包地总体顺延、保持稳定。此项工作是巩固农村基本经营制度、落实“长久不变”的重大举措;是稳定农民土地预期,鼓励长期投入,为适度规模经营、现代农业体系、乡村振兴奠定制度基础;与集体产权改革、农文旅融合、城乡要素流动等协同,促进农民稳定增收。
2026年中央一号文件《中共中央 国务院关于锚定农业农村现代化扎实推进乡村全面振兴的意见》明确指出,第二轮土地承包到期后再延长30年政策进入整省试点全面扩围阶段,核心是稳定土地承包关系、给农民吃“定心丸”。
2026年全国两会(政府工作报告、计划报告)对“二轮延包到期后再延长30年”的核心部署,是将整省试点全面推开作为年度重点任务, 明确政策基调、实施路径与配套方向。

二 项目流程
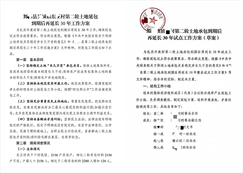
成立工作小组
由本农村集体经济组织理事会召集、主持召开村(组)集体经济组织成员大会或成员代表大会,依法选举产生村(组)延包工作小组。村级延包工作小组成员原则上应包含本集体经济组织理事会成员、各村民小组成员和适当数量的妇女代表等。


摸底核实
村(组)延包工作小组利用农村承包地确权登记颁证、集体土地所有权、建设用地使用权、宅基地使用权、林权等其他不动产登记成果和农村集体产权制度改革成果,对农村土地承包情况开展摸底核实。主要摸清第二轮土地承包以来承包农户及家庭成员、承包地变化情况,承包地确权登记颁证情况,机动地、新增耕地情况,公职人员、进城落户农民、出嫁女等群体集体经济组织成员身份认定情况,整户消亡、分户合户情况,存在的纠纷矛盾、历史遗留问题以及农户延包意愿等。涉及承包地权属、耕地认定有争议的,在地方党委政府领导下,依法依规妥善处置。


制定方案
由村(组)延包工作小组依照法律法规的规定拟定延包方案,结合本地实际,明确延包各类问题处置意见及本村(组)具体情况。方案经乡镇党委、街道党工委或村党组织研究讨论后,在所涉集体经济组织范围内张榜公示,期限不少于15天。公示结束后,由本农村集体经济组织理事会召集、主持召开村(组)集体经济组织成员大会,依法对村(组)延包方案作出决定。村(组)延包方案涉及承包地调整的,应当上报乡(镇)政府和县级政府农业农村主管部门批准。

开展调查
村(组)延包工作小组会同第三方技术单位,根据延包方案,结合摸底核实情况,对界址、承包方信息有变化的承包地块,按照《农村土地承包经营权调查规程》(NY/T 2537)、《地籍调查规程》(GB/T 42547)等有关规定,统一组织开展调查,形成信息公示表、承包地块示意图、延包数据库、地籍调查表等调查成果。


审核公示
村(组)延包工作小组对调查成果审核后进行公示,期限不少于15天。相关权利人提出异议的,村(组)延包工作小组应当进行核实、修正,并再次进行公示,期限不少于15天,直至无异议。

签订合同
村(组)延包工作小组会同第三方技术单位,根据公示结果,明确二轮承包到期后延包的土地承包关系,更新农村土地承包信息数据库。应用农村土地承包合同网签系统等,按照《农村土地(耕地)承包合同(家庭承包方式)示范文本》要求,生成电子合同文本,并组织在线签订承包合同和填写不动产登记申请书。如有特殊情况,可导出电子合同并打印成纸质合同进行线下签订,并扫描上传至网签系统。


完善证书
各级农业农村部门采用在线传输等方式及时将土地承包合同信息共享给同级自然资源部门,自然资源部门以承包合同为依据开展不动产登记。鼓励有条件的地方探索合同签订和登记发证协同高效办理。自然资源部门完成不动产登记后,及时将登记信息共享给同级农业农村部门,规范做好不动产登记资料管理与利用。



资料归档
按照《第二轮土地承包到期后再延长30年试点工作档案管理办法》等相关要求,县级农业农村主管部门负责组织延包文件材料的收集、整理、归档及档案移交工作,县级档案主管部门负责延包档案工作的业务培训、监督和指导,县级综合档案馆负责延包档案的接收、保管和利用。县、乡、村要落实档案工作责任制,加强延包档案安全管理,确保农村土地承包档案齐全完整、系统规范。


三 试点项目及经验
试点项目
① 陕西富平县第二轮土地承包到期后再延长30年试点项目
② 甘肃甘州区、高台县、榆中县第二轮土地承包到期后再延长30年试点项目
③ 河南灵宝市、临颍县、舞阳县第二轮土地承包到期后再延长30年试点项目
④ 江苏东海县、阜宁县第二轮土地承包到期后再延长30年试点项目
⑤ 广西桂平市、柳南区、柳江区、金城江区、兴业县、大新县、德保县第二轮土地承包到期后再延长30年试点项目
⑥ 重庆秀山县第二轮土地承包到期后再延长30年试点项目
⑦ 湖南汨罗市第二轮土地承包到期后再延长30年试点项目
经验积累
自2015年起,国遥新天地陆续开展并完结了30多个农村土地承包经营权确权登记颁证项目,涉及陕西、甘肃、河南、山西、河北、重庆、四川、云南、广西、广东等多个省份,为本次第二轮土地承包到期后再延长30年项目奠定了良好的技术基础。
截止目前,共承接二轮延包再延长30年项目已达22个且陆续完成,积累了丰富经验。